Question #1:
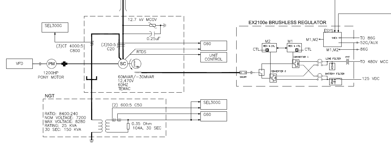
See attached for the information I have on the Synchronous Condenser that I am trying to model in SKM. I need this modeled in order to perform Load Flow and Arc Flash studies for the substation.
Answer #1:
It would be fitting to model this as a synchronuous generator with 0 kW and 60 MVAR. Set the rated size to 60MVA, then initial conditions set to PQ with kW = 0, kVAR = 60000.
Question #2:
Is there a way to have the Sync. Condenser also regulate the voltage on the bus it is connected to?
The Synchronous Condenser that I am trying to model (that you have provided direction for Short Circuit Modeling) is going to be used for regulating the bus voltage on the bus it is connected to. The Reactive Power produced/consumed by the Condenser will be continuously adjusted to maintain the bus voltage. Is there a way to model this for use in a load flow study?
- How do I ensure that the condenser will regulate the voltage of the bus to 1.026pu, by either consuming or providing VARS?
- How do I specify that the limits of the synchronous condenser is +60MVAR to -30MVAR?

Answer #2:
With regards to the voltage and Mvar limits, set the initial condition to PV and enter the voltage 1.026 and the MVAR limits in kVARs as shown below.